赛力斯拟剥离主要资产 经心全意打造问界
2026-02-09 15:48:31
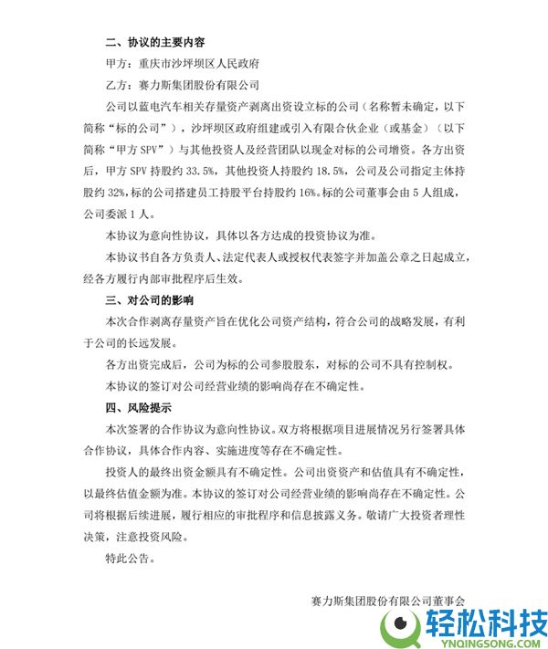
2月9日消息,2月8日,赛力斯公告与重庆沙坪坝区政府签署合作协议,以蓝电汽车存量资产出资设立新公司并引入国资与社会资本.
赛力斯从控股转为参股(32%)、不再并表,核心目标是战略聚焦问界、财务减负与风险隔离,全力推进高端化与规模扩张。

新公司中,董事会5人,赛力斯仅1席,经营决策由政府+新团队主导。
具体到持股方面,沙坪坝区政府平台33.5%(第一大股东);赛力斯及关联方32%(参股);社会资本18.5%;员工持股16%。
蓝电出表后,赛力斯可降低负债率、改善现金流与利润表,减少低端业务对财报的拖累,轻装投入问界的技术迭代与产能扩张。
引入政府资本兜底,赛力斯仅参股不控股,实现风险隔离;同时强化与重庆基地的政策、资源协同,为问界发展提供更稳定的本地支持。
当前问界已成为赛力斯销量与利润核心,2026年1月达成 100 万辆里程碑,剥离低端、亏损边缘的蓝电(2025 年销量约2万辆),集中研发、渠道、营销资源押注问界高端化与快速上量。

声明:文章不代表轻松科技观点及立场,不构成本平台任何投资建议。投资决策需建立在独立思考之上,本文内容仅供参考,风险自担!
相关阅读
-
比特币价格预测:2025 年底 15 万美元还是跌至 8.5 万?关键支撑位分析科技前沿 2026-03-09 14:11:28
-
小米2026届春季校园雇用启动:触及芯片、算法等20职类,需多轮测试科技前沿 2026-03-09 14:08:45
-
AI设计新神器来袭:无需专业技能,一句话解锁巨匠级海报创作资讯百科 2026-03-09 14:05:50
-
又一爆款预定,吉祥银河M7将于3月13日表态:1730km超长续航科技前沿 2026-03-09 14:03:26
-
2026百度Apollo Park参访:解锁智能驾驶手艺落地密码,赋能企业转型资讯百科 2026-03-09 14:00:39
-
国内油价本日将迎年内最大涨幅,网友实拍多地加油站排长队科技前沿 2026-03-09 13:57:03
-
智能办公本怎样选?科大讯飞X5等四款抢手产物功能特点大比拼,帮你找到心头好资讯百科 2026-03-09 13:55:27
-
谁动了稳定币的锚?复盘历年重大脱锚事件,一文汇总科技前沿 2026-03-09 13:54:08
-
交通运输部:本年启动效劳区机制晋级举动 增添马桶位、完美充电设备科技前沿 2026-03-09 13:51:19
-
2026年进修机怎样选?科大讯飞与步步深邃度测评,哪款更合适孩子?资讯百科 2026-03-09 13:50:08