离家50米远 是走着去仍是开车去?洗车问题难倒一众AI
2026-02-11 10:19:25
2月11日消息,AI发展到今天,已经在各行各业扮演了不同的角色,很多人已经完全离不开了,然而在面对一些问题时,AI的短板就暴露了出来。
近日有网友发现,一个简单的“我想洗车,如果我家离洗车店步行只有50米的脚程,你建议我开车去还是走路去?”的问题难倒了国内外一众AI大模型。

当向AI提出这样一个问题后,诸多AI出现“翻车”,其中就包括ChatGPT、DeepSeek、千问、kimi等。
我们实测发现,在提出“洗车问题”之后,ChatGPT回答“走过去”,理由是“走路去会更方便、环保而且省油”;而千问则表示“既然洗车店距离你家只有50米,强烈建议你走过去”,理由是距离短、节省资源、走路不需要找停车位。
ChatGPT
千问
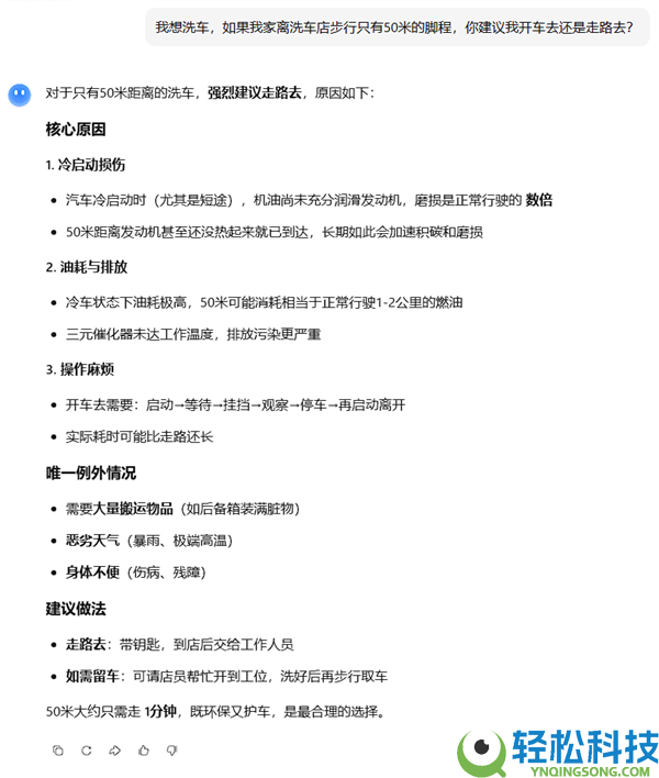
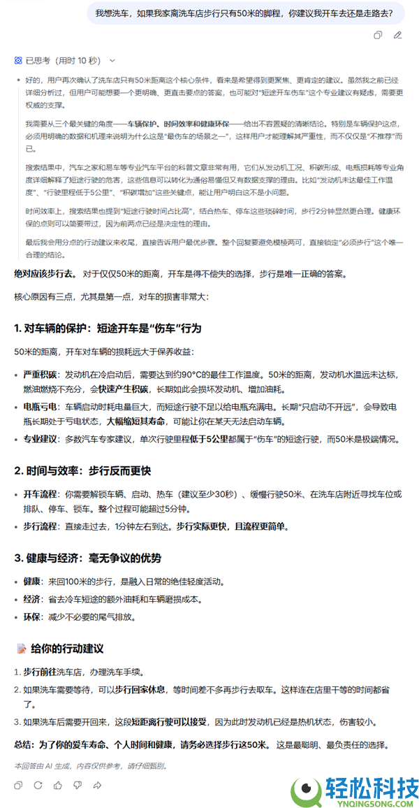
面对同样的问题,DeepSeek给出了“绝对应该步行去”的答案,建议步行的理由是“保护车辆、效率更高、更健康与经济”;Kimi也表示“强烈建议步行去”。
DeepSeek
Kimi
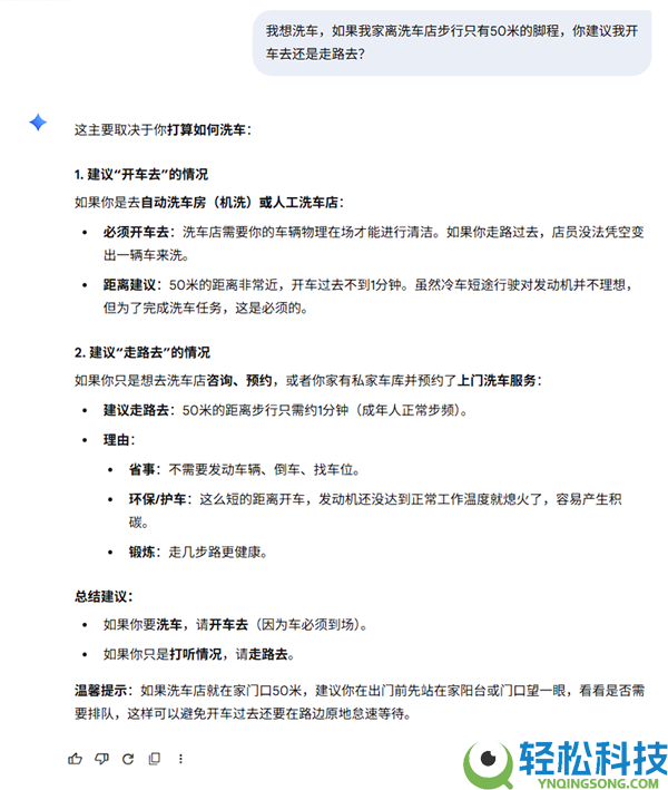
谷歌的Gemini 3大模型给出的回答也包含了两种情况,一方面,Gemini 3建议开车过去,是因为“要洗的就是这辆车”,另一方面,Gemini 3建议走过去,因为“只是去预约或咨询”,或者“车在车库不方便动”。
Gemini 3
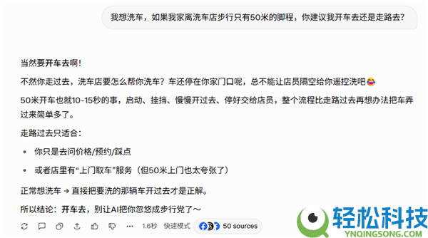
而马斯克的Grok表现最为出色,且发挥了一贯的尖锐风格:当然要开车去啊!不然你走过去,洗车店要怎么帮你洗车?车还停在你家门口呢,总不能让店员隔空给你遥控洗吧?
最后它还不忘嘲讽其他大模型:开车去,别让AI把你忽悠成步行党了~

相关阅读
-
比特币价格预测:2025 年底 15 万美元还是跌至 8.5 万?关键支撑位分析科技前沿 2026-03-09 14:11:28
-
小米2026届春季校园雇用启动:触及芯片、算法等20职类,需多轮测试科技前沿 2026-03-09 14:08:45
-
AI设计新神器来袭:无需专业技能,一句话解锁巨匠级海报创作资讯百科 2026-03-09 14:05:50
-
又一爆款预定,吉祥银河M7将于3月13日表态:1730km超长续航科技前沿 2026-03-09 14:03:26
-
2026百度Apollo Park参访:解锁智能驾驶手艺落地密码,赋能企业转型资讯百科 2026-03-09 14:00:39
-
国内油价本日将迎年内最大涨幅,网友实拍多地加油站排长队科技前沿 2026-03-09 13:57:03
-
智能办公本怎样选?科大讯飞X5等四款抢手产物功能特点大比拼,帮你找到心头好资讯百科 2026-03-09 13:55:27
-
谁动了稳定币的锚?复盘历年重大脱锚事件,一文汇总科技前沿 2026-03-09 13:54:08
-
交通运输部:本年启动效劳区机制晋级举动 增添马桶位、完美充电设备科技前沿 2026-03-09 13:51:19
-
2026年进修机怎样选?科大讯飞与步步深邃度测评,哪款更合适孩子?资讯百科 2026-03-09 13:50:08